Zulut
Как сделать игровую консоль с корпусом, заказав одну печатную плату ( 3 фото + 1 видео )

Надо просто вспомнить молодость и корпуса, собранные пайкой из того же материала, что и платы. Нет ничего нового под солнцем.
В общем-то, автор переработал свою же разработку — «64-битную» консоль, добавив к ней корпус. 64 бита в данном случае — не ширина шины данных, а объём видеопамяти. Автор вообще любит каламбуры, так, в новой консоли под классическим «Insert coin» подразумевается «Insert coin cell».
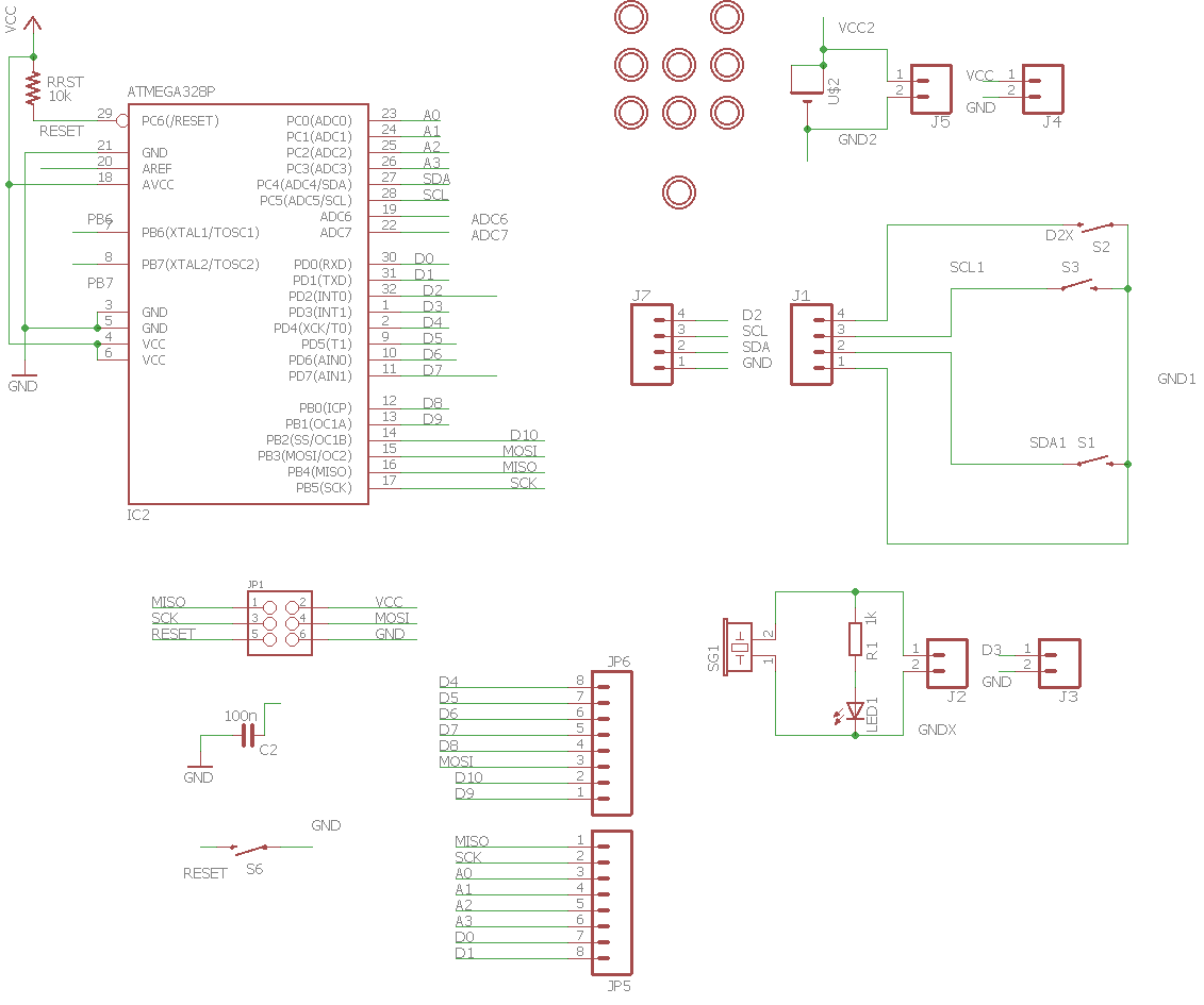
Устройство выполнено на микроконтроллере ATmega328. Восемь игр взяты здесь, здесь и здесь. Результат переработки выложен сюда. Там всё: и схема, и плата, и ПО. Вообще, этот проект понравился мне давно, но не было файлов для повторения (они появились 4 дня назад), потому и медлил с переводом.
Не хватало только схемы в PNG. Попросил автора, и теперь на GitHub есть и она. Такая схема поможет при желании собрать то же самое даже на макетке (ATmega328P бывает и в DIP):

Но при сборке на макетке стенки корпуса придётся изготавливать также вручную, чертежом с размерами при этом послужит ещё один PNG-файл. В этом случае соединять стенки можно не только пайкой, но и термоклеем, поэтому фольгированный материал не обязателен.

Платы автор заказал в DirtyPCBs, выбрав размеры 100х100мм, толщину 1,2 мм. Получилось дорого, но другой производитель, позиционирующий себя как «дешёвый», запросил за платы повышенной сложности ещё больше.
К управлению тремя кнопками привыкнуть непросто, но можно:
Взято: Тут
25